安徽新华集团总包、装饰、室外工程一审结算审计服务采购项目招标公告
发布日期:2024-06-24
新华集团创办于1988年,总部位于中国合肥。30多年来,集团始终肩负“新华教育、兴国为民”的崇高使命,秉承“团结、务实、开拓、奉献”的新华精神,现已发展成为以教育为主,集科技、投资和金融于一体的国际化、现代化企业集团。
新华集团专注教育事业,成绩斐然,涵盖高等教育、职业教育、基础教育和教育培训服务等领域,拥有中国新华教育(02779.HK)和中国东方教育(00667.HK)两家上市公司。旗下院校有beat365在线唯一官网登录、安徽医科大学临床医学院、南京财经大学红山学院、安徽新华学校、合肥新华实验中学等。
因单位需求,现对安徽新华集团总包、装饰、室外工程一审结算审计服务采购项目进行招标采购,欢迎全国有资质的供应商前来投标。
一、项目概况
1.项目编号:ZBGG-2024-0045
2.项目名称:安徽新华集团总包、装饰、室外工程一审结算审计服务采购项目
3.项目地点:安徽省合肥市、南京市高淳区
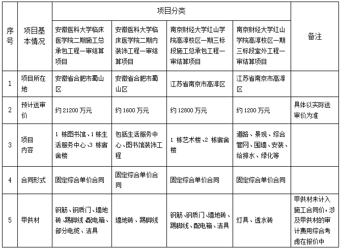
4.招标内容:

二、投标人资格要求
1.投标人必须是中华人民共和国境内有效存续的独立法人,注册资本不少于人民币500万元,具有工程造价咨询甲级资质。
2.投标人必须具有良好的商业信誉和健全的财务会计制度。
3.投标人必须具有依法缴纳税金和社会保障资金的良好记录。
4.投标人具有履行合同所必需的设备和专业技术及服务能力。
5.投标人在参加此次项目之前的3年内,在经营活动中无重大违法失信记录。
6.信用资格要求:截止投标截止时间,投标人不得出现以下情况,否则投标无效(提供承诺):
(1)投标人被人民法院列入失信被执行人的(以最高法“全国法院失信被执行人名单信息公布与查询平台”、“信用中国”网站查询为准);
(2)投标人被税务部门列入重大税收违法案件当事人名单的(以“信用中国”网站查询为准);
(3)投标人被列入政府采购严重违法失信行为记录名单的(以“中国政府采购网”网站查询为准);
(4)投标人被列入严重违法失信企业名单的(以“国家企业信用信息公示系统”网站查询为准)。
6.满足《中华人民共和国招标投标法》及其它相关法律、法规、管理办法中规定的其它条件。
三、招标文件获取
招标文件详见附件,各投标人请自行下载。
四、答疑、现场踏勘及投标截止时间
1.答疑及现场踏勘截止时间:2024年 6 月 27 日17 时00分。
2.投标截止时间:2024年 7 月 2 日12 时00分。
五、联系方式
1.联系地址:中国·合肥国家高新技术产业开发区望江西路555号安徽新华集团采购部。
2.咨询联系人:何老师18096625189
3.业务联系人:姜老师13965034506 郭老师19965473490
4.办公电话:0551-65872629 电子邮箱:xhjtcgb01@xinhuaedu.com
六、重要提示
1.投标人对本招标公告、招标文件中不明确的条款及要求,欢迎投标人向招标人提出质疑或咨询。
2.投标人在获得招标公告、招标文件等资料后,如果有问题需要招标人解释和答疑,应当答疑截止时间前,以投标人法定代表人或其授权代表签字的书面方式向招标人提交质疑文件并提供电子版(发至招标人电子邮箱xhjtcgb01@xinhuaedu.com)。
3.本项目的招标采购文件及其他资料(含澄清、答疑及相关补充文件)通过招标人电子邮箱发出,招标人不再另行书面通知,投标人应及时关注、查阅。因未及时查看导致不利后果的,责任自负。
安徽新华集团投资有限公司采购部
2024年6月24日

