风景园林综合实验室招标报名公告
发布日期:2018-07-05
beat365在线唯一官网登录坐落于包公故里、科教基地、历史名城安徽省省会合肥,是经教育部批准,安徽省首家获得学士学位授予权的民办本科高校。学校占地面积1500余亩,校舍建筑面积50万余平方米。现有全日制本专科在校生20000余人。专任教师1300余人,学校现有商学院、财会与金融学院、文化与新闻传播学院、外国语学院等11个二级学院和思想政治理论课教学部、公共课程教学部2个教学部。
根据学院发展需要,现就我院风景园林综合实验室项目建设进行公开招标,欢迎全国符合条件的供应商积极参与。
一、采购项目名称
1、项目编号:XHXYCG-ZB2018050
2、项目名称:《风景园林综合实验室》项目
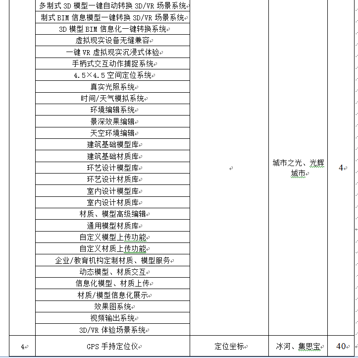
3、招标内容:


二、投标单位资质:
1、报名单位必须满足《中华人民共和国政府采购法》第二十二条规定条件,并具有独立法人的注册资金不少于人民币100万元(以营业执照为准);
2、报名单位应具备三年以上(包括三年)生产或销售上述的工作经验及售后服务经验;
3、报名单位必须具有良好的商业信誉和健全的财务会计制度;
4、报名标单位有依法缴纳税金和社会保障资金的良好记录;
5、报名单位在参加此次采购项目之前的3年内,在经营活动中无重大违法记录;
6、报名单位须具有合肥市提供长期服务的能力。
7、不接受联合体投标;
8、 满足《中华人民共和国招标投标法》及其它相关法律、法规、管理办法中规定的其它条件。
三、报名材料书(所有复印件需加盖单位公章装订成册):
1、企业简介;
2、经年审合格的营业执照副本原件、复印件;
3、具有具有该行业国家规定必备资质资质文件复印件(含知识产权证书);
4、生产或销售上述产品的品牌、规格、型号(代理销售企业须提供原生产厂家授权代理证明原件);
5、近三年主要业绩及类似项目合同复印件;
6、法定代表人授权书、被授权人身份证、投标人简介等资料;
7、企业相关资质证书;
8、业务负责人及联系方式;
9以上报名材料装订成册并在报名资料封面表明公司名称及联系人联系方式等信息。
四、报名时间及方式:
1、报名截止日期:2018年7月11日下午17:00时。
2、直接将报名资料送(或邮寄)至合肥望江西路555号beat365在线唯一官网登录物资采购处(秦老师)收 邮政编码:230088;
五、联系方式:
1、联系人:秦老师(18155185293) 陶老师(13966734112)
2、联系电话:0551-65872629
3、监督电话:0551-65872699
beat365在线唯一官网登录物资采购处
2018年7月5日
- 上一篇:机械基础实验室招标询价公告
- 下一篇:材料力学实验室招标报名公告

