药用植物标本实验室招标报名公告
发布日期:2018-07-04
beat365在线唯一官网登录坐落于包公故里、科教基地、历史名城安徽省省会合肥,是经教育部批准,安徽省首家获得学士学位授予权的民办本科高校。学校占地面积1500余亩,校舍建筑面积50万余平方米。现有全日制本专科在校生20000余人。专任教师1300余人,学校现有商学院、财会与金融学院、文化与新闻传播学院、外国语学院等11个二级学院和思想政治理论课教学部、公共课程教学部2个教学部。
根据学院发展需要,现就我院药用植物标本实验室项目建设进行公开招标,欢迎全国符合条件的供应商积极参与。
一、采购项目名称
1、项目编号:XHXYCG-ZB2018046
2、项目名称:药用植物标本实验室教学配套设备及改造项目
3、招标内容:
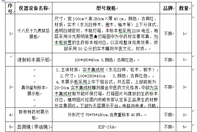
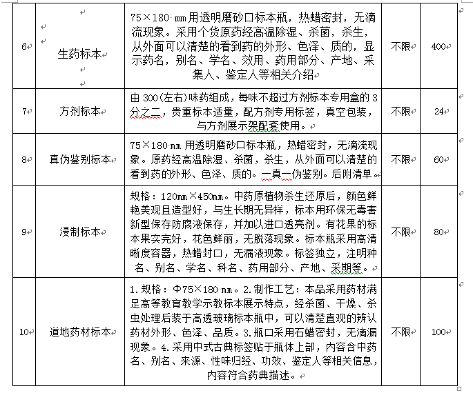
第一部分:药用植物标本实验室(以下清单规格型号、参数仅供参考)


第二部分:实验室配套改造项目

二、报名单位资质:
1、报名单位必须满足《中华人民共和国政府采购法》第二十二条规定条件供应商,并具有独立法人的注册资金不少于人民币100万元(以营业执照为准)。
2、报名单位应具备三年以上(包括三年)承接类似项目,且具有良好信誉的相应产品生产厂家或有资质的代理商、经销商等;
3、报名单位必须具有良好的商业信誉和健全的财务会计制度;
4、报名单位有依法缴纳税金和社会保障资金的良好记录;
5、报名单位在参加此次采购项目之前的3年内,在经营活动中无重大违法记录;
6、须满足《中华人民共和国招标报名法》及其它相关法律、法规、管理办法中规定的其它条件;
7、具有履行合同所必需的人员、设备和专业技术能力;
8、报名单位必须具备成熟产品体系且有相应成功案例;
9、供应商须具备施工资质、标本制作资质,具有知识产权的提供相关资质证书复印件,原件备查;
10、不接受联合体报名。
三、报名材料书(所有复印件需加盖单位公章装订成册):
1、企业简介;
2、报名一览表:
3、经年审合格的营业执照副本原件、复印件;
4、具有该行业国家规定必备资质资质文件原件、复印件;
5、生产或销售上述产品的品牌、规格、型号(代理销售企业须提供原生产厂家授权代理证明原件);
6、近三年主要业绩及类似项目合同复印件;
7、法定代表人授权书、被授权人身份证、报名人简介等资料;
8、企业相关资质证书,业务负责人及联系方式;
9、提供实体植物标本样品
10、以上报名材料装订成册并在报名资料封面表明公司名称及联系人联系方式等信息。
四、报名时间:
报名截止日期:2018年7月10日下午15:00时
五、联系方式:
1、联系人:陶老师(13966734112) 秦老师(18155185293)
2、联系电话: 0551-65872629 0551-65872655(F)
3、监督电话:0551-65872699
六、报名方式及地点:
现场报名,报名地址为安徽省合肥市望江西路555号beat365在线唯一官网登录物资采购处办公室
beat365在线唯一官网登录物资采购处
2018年7月4日
- 上一篇:EDA实验室项目招标报名公告
- 下一篇:模拟药房实验室招标报名公告

